|
<< Нажмите для показа Оглавления >> Навигация: Статьи > Пример построения шаблона проекта (процесса) |
В данном примере рассматривается настройка команды проекта и шаблона проекта (процесса)
Описание оргструктуры
Существующая оргструктура компании:

Все менеджеры по продажам объединены в два отдела продаж – центральный и региональный. Каждый отдел продаж имеет своего руководителя. Оба руководителя подчиняются коммерческому директору, который контролирует деятельность обоих отделов.
Менеджеры работают с клиентами, заводят проекты и в дальнейшем администрируют проекты, отслеживая сроки выполнения этапов проекта.
В компании есть главный бухгалтер, который занимается общими вопросами бухгалтерии и бухгалтер, который отслеживает приход денег на счет исполнителя от заказчиков.
Отдел дизайна компании управляется Арт-директором, который является ответственным за все макеты дизайна, создаваемые двумя рядовыми дизайнерами компании.
Технический директор руководит двумя архитекторами, каждый из которых лично отвечает за архитектурное проектирование объекта. Также в подчинении технического директора находятся два технолога, которые на основании архитектурного решения формируют техническую документацию и определяют комплектацию объекта.
Начальник производства отвечает за изготовление комплектующих сложных объектов. Производством типовых объектов управляет заместитель начальника производства, поскольку для типовых объектов не требуется специальных знаний начальника производства.
Компания работает с двумя вольнонаемными бригадами монтажников, управляемых бригадирами. Для каждого объекта выбирается одна из бригад, которая производит монтаж объекта. Ответственным за монтаж является бригадир выбранной бригады.
В компании есть два приходящих курьера. По окончании монтажа объекта курьер, доступный на момент окончания монтажа, обходит руководство, подписывает необходимые документы и выезжает к заказчику для получения подписей. После этого курьер сдает все документы менеджеру проекта и проект закрывается.
Схема выполнения проекта
Типовой проект компании выполняется по некоторой уже существующей в компании схеме. Нам достаточно описать данную схему, чтобы впоследствии создать шаблон проекта.

Этапы и документы проекта
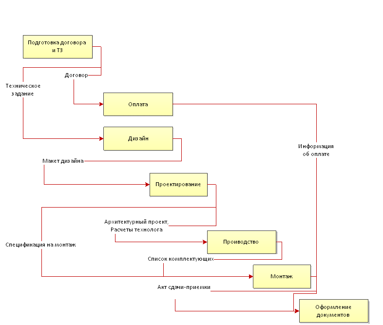
Проанализировав нарисованную схему можно выделить этапы, из которых будет состоять будущий проект:
1)Подготовка договора и ТЗ
2)Оплата
3)Дизайн
4)Проектирование
5)Производство
6)Монтаж
7)Оформление документов
Исходя из описанной выше схемы работы видно, что есть ряд документов и сведений, которые должны быть созданы одними участниками проекта и переданы другим участникам.
Список документов:
-Договор
-Техническое задание
-Макет дизайна
-Архитектурный проект
-Расчеты технолога
-Спецификация на монтаж
-Список комплектующих
Список сведений:
-Информация об оплате
-Подписанные документы (сведения о подписании всех документов)
Теперь можно нарисовать схему этапов и порождаемых на этих этапах документов и сведений:

Красными стрелками на схеме показано, какие документы, создаваемые в одних этапах, требуются при работе в ругих этапах.
Делее необходимо описать роли реальных людей в сформированном проекте.
Роли людей в проекте
Сначала определим роли различных людей в проекте:
Член команды |
Описание |
Настройки |
Менеджер проекта |
Работа с клиентом, подготовка договоров, согласование ТЗ, отслеживание документов |
Член команды: менеджер проекта Участие в этапах: «Подготовка договора и ТЗ»: ответственный, автор «Оплата»: получатель «Производство»: получатель «Оформление документов»: ответственный, получатель
|
Бухгалтер |
Учет финансовых поступлений |
Член команды: бухгалтер Участие в этапах: «Оплата»: ответственный, автор |
Дизайнер |
Отрисовка дизайна по ТЗ |
Член команды: дизайнер Участие в этапах: «Подготовка договора и ТЗ»: получатель «Дизайн»: автор |
Арт-директор |
Утверждение дизайна |
Обычный пользователь Участие в этапах: «Дизайн»: ответственный |
Архитектор |
Подготовка конструкторской документации по дизайну |
Член команды: архитектор Участие в этапах: «Дизайн»: получатель «Проектирование»: автор |
Технолог |
Выполнение технологических расчетов для производства |
Член команды: технолог Участие в этапах: «Проектирование»: ответственный, автор, получатель |
Производство |
Руководство производством изделия на основании технологических расчетов |
Член команды: производство Участие в этапах: «Проектирование»: получатель «Производство»: ответственный, автор |
Прораб |
Монтаж изделия на территории заказчика силами подчиненной бригады |
Член команды: прораб Участие в этапах: «Производство»: получатель «Монтаж»: ответственный, автор |
Курьер |
Доставка «закрывающих» документов между заказчиком и офисом |
Виртуальный пользователь «Курьер» Участие в этапах: «Оформление документов»: автор |
Схема связей
Ниже представлена схема связей реальных пользователей с членами команды и членов команды с этапами проекта. На схеме указано, какие реальные лица могут быть членами команды проекта, как члены команды связаны с этапами проекта.
Для каждого члена команды указано, в каком этапе он является Автором (должен создавать и публиковать документы), а в каком этапе он является Получателем (должен брать документы для выполнения своей работы).
Также для каждого члена команды или конкретного пользователя системы указано, за какой этап он несет ответственность (может ставить визу, означающую завершение работ по этапу).

В результате настроек мы получаем шаблон проекта, который позволяет при заведении проекта сразу указать членов команды проекта и запустить проект в работу.
Вопросы по примеру
Почему для курьера не создан член команды?
Члена команды имеет смысл создавать, когда до начала проекта неясно, кто конкретно будет выступать в качестве члена команды, а на момент создания проекта определяется конкретное лицо для данного члена команды. Курьеры же объединяются в одного виртуального пользователя, поскольку они оба могут работать в проекте одновременно. При этом, в компании только два курьера и они оба объединены в виртуального пользователя. Таким образом, только один пользователь может выступать в роли курьера в проектах – виртуальный пользователь «Курьер». Он и назначается автором в этап оформление документов для всех проектов по умолчанию.
Почему для всех основных участников проекта заведены члены команды проекта, а Арт-директор является Ответственным за этап напрямую?
Потому что Арт-директор должен отвечать за этап Дизайн во всех проектах. Поэтому заводить для него члена команды проекта нецелесообразно, поскольку при создании проекта всегда будет выбор из одного человека.
Что означает, что Курьер является Автором в этапе Оформление документов и не является ответственным за этот этап?
Это означает, что курьер должен отметить в этапе, что он передал все документы, но за соответствие всех документов условиям сделки отвечает Менеджер проекта. Потому Курьер является только Автором в этапе, а Менеджер проекта – Ответственным за этап.
Почему Архитектор не является ответственным ни за один этап?
Потому что на этапе Проектирование создаются не только документы, связанные с архитектурным решением, но также и документы, создаваемые Технологом. Проектирование считается законченным, когда все документы – и архитектурное решение и проект будут завершены. Технолог отвечает за то, чтобы оба документа были согласованы друг с другом, поэтому он является Ответственным за этап Проектирование. Архитектор же является только Автором документа в данном этапе.
Почему Прораб является Получателем и в Этапе Проектирование, и в этапе Проиводство?
Потому что в на этапе Проектирования технологом создается спецификация на монтаж, которая требуется прорабу для монтажа, а на этапе Производство создается Список комплектующих. Поскольку Прорабу требуются документы из обоих этапов, то Прораб является Получателем в обоих этапах.
Последовательность настройки системы
Чтобы описанный выше шаблон проекта превратился в строго описанный процесс в системе, необходимо последовательно выполнить ряд настроек в системе. Эта последовательность действий выглядит следующим образом:
1.Завести пользователей и построить оргструктуру
1.1.Завести всех людей, описанных в оргструктуре в качестве пользователей системы.
1.2.Построить иерархию пользователей при помощи настройки свойства «Руководитель» в описании каждого пользователя.
1.3.Создать виртуальных пользователей, присутствующих в схеме (в нашем примере – виртуальный пользователь «Курьер»).
1.4.Всем пользователям системы выделить права на работу с проектом через привязку пользователей к ролям (описание прав на работу с проектом можно посмотреть в Руководстве пользователя).
2.Описать команду проекта в справочнике «Команда проекта». Для каждого члена команды проекта указать список пользователей, которые могут являться данным членом команды.
3.Настроить процесс
3.1.Настроить все документы, присутствующие в схеме. Для Сведений завести документы со свойством «Закрытый документ».
3.2.Настроить все этапы проекта в соответствии со схемой.
3.3.Добавить в этапы документы, создающиеся на данных этапах.
3.4.Настроить ответственных за этапы и списки Авторов и Получателей.
3.5.Создать процесс и добавить в него все ранее описанные этапы.
На этом настройку процесса в системе можно считать завершенной и приступать к реальной работе с проектами.